产品中心

联系我们

>> 详细
软起动_正传电气

正传电气科技有限公司(软启动器生产厂家)

主营产品:软启动器变频器

网址:http://www.gentran.cn

电话:18968800815
传真:021-51099182
E-mail: zc@gentran.cn

产品总汇

当前位置:首页 >> 产品中心 >> 产品总汇
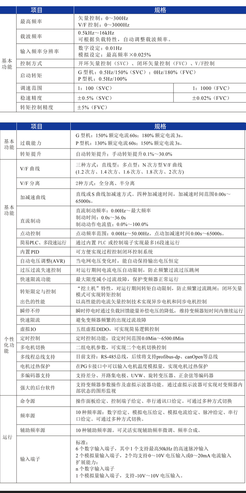
 中等变频器

欢迎您的光临

正传电气可安客户要求订制变频器,变频柜,柜体式变频器。质量可靠,价格实惠,源头厂家,诚招代理,售后有保障,需要可联系



【产品订货须知】 订货时请提供电动机工作电压、额定功率、应用领域,指定规格或要求请电话咨询。我们会为您提供满意的服务。


【关于色差】 由于灯光的影响,可能存在色差问题,如果不能接收,请勿拍,谢谢!

【发货时间】 现货产品,24小时内发货,订货产品,请和客服约定时间。

【发货物流】 本店默认发货运,江浙沪小功率可发快递 您如果要求指定的快递或物流公司请和客服说明,并谈好快递费用

【关于签收】 我们的每件产品都是经过仔细检查后才发货,请买家收货时确认物品完好后再签收,为了保障您的权益,签收前请仔细检查,验货时发现货物有问题或运输损坏,请不予签收并及时联系我们,物流公司返回后我们免费重新发货。

【售后服务】 如果在收到货物后发现产品本身质量问题(非人为、无使用)需换货者,经确认我们会无条件换货,并负责相关费用。 保修期根据各品牌的保修期限为准!


点击订购点击订购